Poipet Resort & Casino / Grand Residences
-
Other Names:ប៉ោយប៉ែត រីហ្សត កាស៊ីណូ, ออฟฟิศแกรนด์
-
Location:Poipet City, Banteay Meanchey Province
-
Country:Cambodia
Background
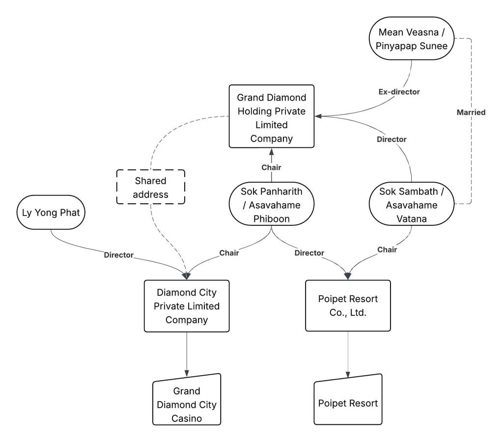
Poipet Resort & Casino is located directly on the Cambodia–Thai border in Poipet City. It is connected to the group of companies that owned the Grand Diamond City Casino and Poipet Resort, which burned down in 2022 killing at least 28 people (see profile here).
In 2023, the sign on the entrance to this site read Grand Residences, but in 2024 this was changed to Poipet Resort & Casino. Posts advertising office space for rent inside the complex still sometimes refer to the location as Grand Residences or Grand Offices.


The property is adjacent to a lake and artificial beach which hosts a resort, but behind this is a series of large buildings and offices that are advertised for rent by local agents. There is a casino at the site, but there are also windowless office rooms available for rent, similar to those available across Poipet City utilised by online operations. Some offer Thai internet and say the property has ‘100% security’.







Recruitment ads can also be found online offering salaried work with ‘high commissions’ for customer service, live streaming, and managing social media accounts. Most of the rental and recruitment ads we identified were in Thai language.


Which Actors and Companies Have Been Linked to Poipet Resort & Casino / Grand Residences?
The site is linked to the network of Thai actors who owned the now destroyed Grand Diamond City Casino and Poipet Resort. At the centre is a former Thai government official who has been a fugitive from Thailand since 2008 (for more discussion of this network see our profile here).

Location of Poipet Resort & Casino / Grand Residences
Poipet Resort & Casino / Grand Residences in the News
Note: If any links are down or blocked, they may be available on the Wayback Machine.